测试单元M20

阿法拉伐 TestUnit M20 是一个完全集成的板式系统。 它可用于研发、教育工作、工艺优化和生产力扩大以及质量保证和小规模生产。 该装置可配备我们用于反渗透、纳滤、超滤和微滤的全系列膜。 通过添加选配的 M20-2.5" 外壳,您还可以使用螺旋膜进行测试。

testunit m20 left side 640x360

用于研发工作、膜测试、工艺优化和生产力扩大的快速可靠的装置

  • 带有 LabStak M20 模块、泵、换热器、阀、压力计、液压手泵的随时可运行、完全集成的膜过滤系统
  • 灵活 - 膜面积为 0.036 平方米到 0.72 平方米,可同时测试不同类型的膜
  • 多用途 - 可将板式和螺旋缠绕设计集成在一个装置中
  • 方便 - 各个薄膜对均有单独的渗出物出口
  • 易于更换螺旋膜和平板膜
阿法拉伐 TestUnit M20 可处理 5 至 24 升/分钟的横流,设计用于在高温和高压下运行。 它提供了快速精确的测试结果,同时将设备和配置成本降至最低。 紧凑的装置作为完全集成的轮式系统提供,它由阿法拉伐 LabStakTM M20、高压泵、储罐、换热器、阀、压力表和用于模块压缩的液压手泵组成。 所有组件均符合 FDA 和 EEC 法规,允许在食品和制药加工应用中使用。
.

选件

阿法拉伐 Lab M20-2.5" 外壳

专门设计的阿法拉伐 Lab M20-2.5" 外壳可以插在阿法拉伐 LabStak M20 的模块法兰之间。 特殊外壳使阿法拉伐 TestUnit M20 可以轻松转换为用于卫生、全贴合的 2.5" 螺旋膜的螺旋缠绕膜测试装置。 板式和螺旋缠绕膜技术到一台装置的独特集成。

 

阿法拉伐 LabStak M20

 

labstak_m20_front_320x180.png

安装在阿法拉伐 TestUnit M20 中的阿法拉伐 LabStak M20 也可作为单独的测试装置,用于与阿法拉伐 TestUnit M20 相同的应用,并具有相同的独特性能。

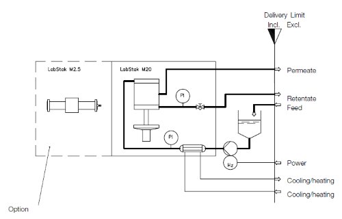
运行原理

.
Flow diagram TestUnit M20 500x320

阿法拉伐 PilotUnit Multi 作为撬装式装置提供,包含所有必要的仪表、设备和预制管道,随时可供使用。 您只需安装并连接到产物进料、实用程序和电源即可。  

产物通过进料阀(带液位控制)进入储罐。 它随后被泵送至膜过滤阶段,此时系统将自动调节泵速并保持所需的交叉流速,以减少结垢并确保产品的平稳浓缩。

操作员可以从基于 MemProC® PLC 的控制系统(包含用于装置变送器的数据记录系统)调整控制器。 数据可以下载到 USB。